1. CB(Common Base, 공통 베이스) 증폭기
-> emitter in, collector out

CB증폭기 회로
위의 소신호 등가회로 ; r파라미터 사용
아래 변형회로 ; 보기 불편해서,
-> 입력을 왼쪽에 놓고 출력을 오른쪽으로 옮김.
1.1 소신호 등가회로(r파라미터)

CB 증폭기 회로의 소신호 등가회로
base접지라 loop가 2개로 나뉜다.
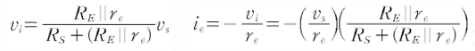
1.1.1 전압이득 Av 구하기.

오른쪽 loop로 부터 출력전압을 구한다.

왼쪽 loop로 부터 Vin을 구한다. [voltage divde] , ie는 옴의법칙.

여기서 re가 매우 작으므로,


근사 1
α는 보통 1에 가깝다. re는 다시 매우 작으므로,


근사 2
1.1.2 전류이득

-> 출력전류; Rc와 RL의 전류 divide.
이미터전류; RE와 re의 전류 divide.
이때, RL << RC이면, Ai의 분모에 RL이 소거되어
Ai = α가 된다. 즉,

이 관계가 성립하고, 전류를 그대로 넘겨주므로,
-> CB증폭기를 전류 buffer라고도 한다.
1.1.3 입력저항

이므로,

1.1.4 출력저항
컬렉터에서 봤을 때, 출력저항은 ro || RC 이다.
이 때, ro >> RC 이면,

Ro는 출력저항을 뜻함. 위의 ro는 early효과.
출력 저항은 RC이다.
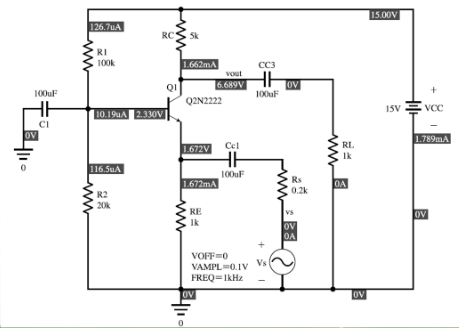
1.2 예제

1.2.1 DC해석






1.2.2 AC해석




Av를 통해서 입출력의 부호가 같음을 알 수 있다.
1.2.3 시뮬레이션


입출력의 부호가 같음을 알 수 있다.
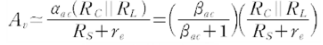
1.3. 정리



RL << RC 일 때,

입력저항 = re
출력저항 : ro || Rc ≒ RC(ro>> Rc이므로)
RL << RC 일 때, CB회로는 ,전류 buffer로 사용한다.
그리고 근사가 많이 들어가는 구조이다. 값들의 범위를 잘 알고 있어야 한다.
출처 : KOCW. 전자회로. 영남대학교. 김성원
http://contents.kocw.or.kr/contents4/html/2013/Yeungnam/KimSungwon/9-2/default.htm
'전공지식정리 > 전자회로' 카테고리의 다른 글
| FET1(MOSFET구조, 동작) (0) | 2020.12.07 |
|---|---|
| BJT증폭기 5(증폭기 비교, 설계 예제) (0) | 2020.12.07 |
| BJT증폭기3(CC) (0) | 2020.12.07 |
| BJT 증폭기 2(CE회로 문제풀이,Re의 역할, 병렬C의 역할) (0) | 2020.12.07 |
| BJT 증폭기 1(해석 전에 알아야할것, CE증폭기) (0) | 2020.12.07 |